Olemme koonneet tähän useimmin kysytyt kysymykset ja aiheet, joita kysytään kirjaimellisesti joka päivä, yhä uudelleen ja uudelleen.
1) Maskin aukkoja pitää pienentää? Miksi? Kuinka paljon?
Voimme korjata tämän, jos annat meille kirjallisen luvan tehdä niin.
Liian suuret maskin aukot voivat aiheuttaa ongelmia myöhemmässä juotosprosessissa – ilman asianmukaisesti pienennettyjä maskin aukkoja on olemassa ”juotossillan” vaara metalloitujen alueiden / tyynyjen / johtojen jne. välille.
Tämä voi johtaa ei-toivottuihin yhteyksiin ja oikosulkuun. Kysymykseen ”Kuinka paljon maskin aukkoja tarkalleen ottaen pienennetään” ei ole mitään tarkkaa numeerista arvoa. Kaikki tehdään tapauskohtaisesti, ja joskus se voi kiistanalaisesti tarkoittaa, että meidän on suurennettava aukkoja tietyissä kohdissa. Teemme sen niin vähän kuin mahdollista ja niin paljon kuin on tarpeen, kaikki omaan sisäiseen osaamiseemme ja 20 vuoden kokemukseemme perustuen.
Maskin aukot on korjattava:

Oikeat maskin aukot:

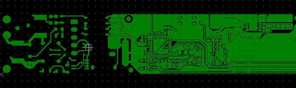
2) Epätasapainoinen topografia? Mitä se tarkoittaa ja mikä on pahin mahdollinen skenaario? Miten ”tasapainotan” sen?
Topografian tasaaminen tarkoittaa kuparikerroksen tasapainottamista. Merkittävät erot kuparipinta-alan jakautumisessa, suuri kuparitaso toisella puolella ja kapeat kiskot vastakkaisella puolella, aiheuttavat epätasapainoisen pinnoitustuloksen sinkitysprosessin aikana. Kuparin paksuus kiskoilla voi olla jopa kaksinkertainen tasoon verrattuna. Pahimmassa tapauksessa tämä johtaa metallisoitujen alueiden/tyynyjen/johtojen jne. yhteen sulautumiseen. Erilainen pinnoituspaksuus levyn poikki on jo itsessään ilmeinen ongelma impedanssin hallinnan kannalta.
Mahdollisia ratkaisuja:
1) Lisää metallisoituja tasoja mahdollisuuksien mukaan (vastakkaiseen suuntaan kuin olemassa olevat)
2) Jos levyt on paneloitu, anna meille lupa metalloida kehykset
Katso alla olevat kuvat ongelman visuaalisesta kuvauksesta:

Kaikki vihreät alueet ovat kuparia. Huomaa laudan vasemman ja oikean puolen peittoalueen kokonaisero.

3) Jyrsintä leikkaa kuparia? Mitä voi tapahtua?
Riippuen siitä, kuinka vakavasti ja missä leikkausreitti häiritsee metalloituja alueita, tämä ongelma voi olla joko kosmeettinen tai suurempi ongelma. Yleensä jyrsin nostaa hieman avoimia leikattuja kuparireunoja, kun se leikkaa materiaalin läpi (tunnetaan myös nimellä ”purseet” – hyvin pienet ulkonemat jyrsinradan ympärillä) – Tämä voi aiheuttaa ongelmia, jos piirilevy on mentävä automaattiseen juotoskoneeseen, jossa se voi häiritä sapluunan asianmukaista ja tiivistä kiinnittämistä piirilevyyn. Ilmoitamme sinulle aina tällaisesta ongelmasta ja suosittelemme sen korjaamista. Joka tapauksessa sinun on otettava täysi vastuu suunnittelustasi, kun annat meille kirjallisen ”älä lopeta, tuota” -määräyksen.
4) ”Maskitaskun vaara on olemassa”? Mitä se tarkoittaa ja miksi se on vaarallinen?
Maskitasku = maski reiän päällä vain toisella puolella, ja toinen puoli on avoin, jolloin muodostuu suljettu ”tasku”. Miksi tämä on huolimatonta suunnittelua: piirilevyjen valmistuksessa käytetään valtavia määriä kemiallisia liuoksia, joiden läpi piirilevyn on käytävä. Näitä liuoksia on lähes mahdotonta pestä pois maskin taskuista 100 % varmuudella. Taskun sisällä olevat kemikaalijäämät aiheuttavat myöhemmin tuotantoprosessissa monia odottamattomia ongelmia – toisin sanoen kontaminaatiota. Tämä todennäköisesti vaikuttaa kyseisten alueiden viimeistelyyn. Suunnittele suunnitelmasi fiksusti – älä jätä maskin taskuja mihinkään. Katso alla oleva IPC-standardin kuva:

5) ”Levylläsi on resistitasku”? Mitä se tarkoittaa ja miksi se on vaarallinen?
Yleinen piirilevyjen valmistusmenetelmä on menetelmä, jossa kuparifolio päällystetään valoresistillä, joka on tarkoitus poistaa osittain myöhemmin.
Kehitysprosessissa valoherkkä resisti altistetaan valolle kuvion luomiseksi. Kuvion ulkopuolella oleva resisti poistetaan ja ei-toivottu kupari syövytetään pois.
Jos kuviossa on teräviä kulmia tai liian kapeita rakoja, on olemassa vaara, että tarpeeton resistimateriaali tarttuu ja irtoaa myöhemmissä tuotantovaiheissa. Tämä voi johtaa ei-toivottuihin oikosulkuihin. Tämän välttämiseksi pyydämme asiakkaitamme korjaamaan suunnitteluaan välttäen teräviä kulmia ja varmistaen, että mikään suunnitteluelementti ei ole huonosti liitetty.
Näyte huonosti liitetyistä osista, kuva A. Punaisessa kehyksessä esitettyjen kaltaisia nauhoja ei tarvitse jättää. Sama kohta korjattuna on esitetty kuvassa B.


6) Miksi yksittäisissä levyissä tai paneeleissa on oltava pyöristetyt kulmat?
Turvallisen kuljetuksen ja varastoinnin varmistamiseksi kaikki levyt pakataan ilmatiiviisti antistaattiseen kuplamuoviin. Kulmat on pyöristetty, jotta terävät kärjet eivät puhkaise paketin kuplamuovia käsittelyn aikana.
Jos tarvitset teräväkulmaisia levyjä, tilaa ne paneeleina (V-urattu ja kehystetty) tai lisää vähintään 5 mm leveä kehys, joka on tarkoitettu erotettavaksi V-leikkauksella levyn vastakkaisille puolille.
7) Poraussyvyyden rajoitukset, kuvasuhde – mitä se tarkoittaa?
Kuvasuhde on poraussyvyyden ja poran halkaisijan välinen suhde. Brander Electronicsilla läpireikien kuvasuhde on 1:16, mikä tarkoittaa, että läpireikien syvyys ei ole yli 16 kertaa poran halkaisija. Poikkeuksena säännöstä 0,1 mm:n poranterillä on kuvasuhde 1:12, joten niillä voidaan porata vain 1,2 mm:n syvyyteen.
Sokeiden reikien kohdalla on tärkeää säilyttää sivusuhde 1:1. Tämä tarkoittaa, että jos tarvitaan sokkoreikiä, poraussyvyyden on oltava pienempi tai yhtä suuri kuin poran halkaisija. Muista tämä yksityiskohta, kun suunnittelet pinoamista sokkorei’illä varustetulle piirilevylle.